Search for projects by name or address
The chart shows the actual size of data posted to the DA Layer per day for the selected time period, as well as the maximum possible throughput per day.
2025 Apr 17 — 2026 Apr 17
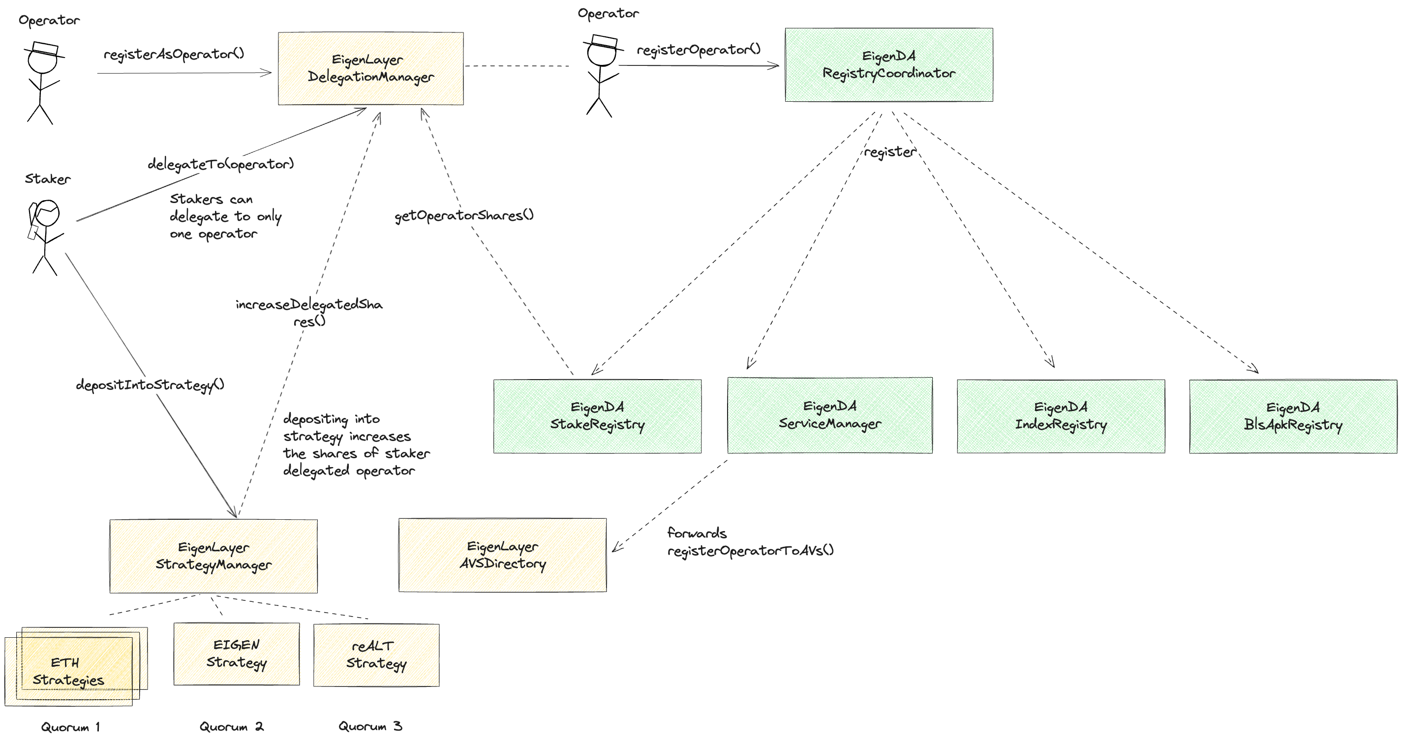
EigenDA is a data availability solution built on EigenLayer.
Node operators are required to stake a minimum of 32 ETH (first quorum) or 1 EIGEN (second quorum) to become members of the DA network. Although slashing is enabled at EigenLayer protocol level, individual AVSs like EigenDA need to activate it by migrating to Operators Sets and defining slashing conditions. Currently, there is no slashing condition in place for misbehaving nodes. The EIGEN token social forking protocol for intersubjective attributable faults is under active development.
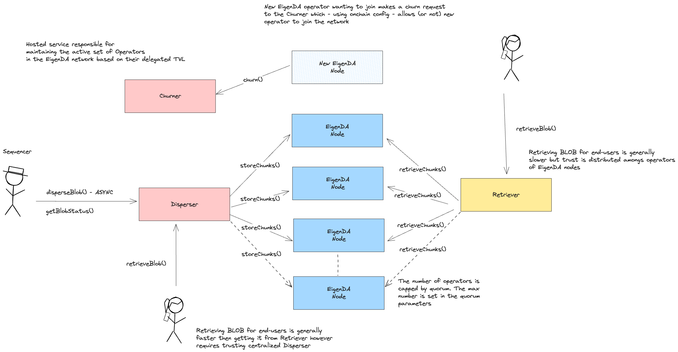
There is no fraud detection mechanism in place. A data withholding attack can only be detected by nodes downloading the full data from the DA layer.
EigenDA is composed by three types of off-chain entities: node operators, a disperser and a retriever.
Operators register with the EigenDAServiceManager via the registerOperatorToAVS() function, enabling them to participate in the data availability network. They are responsible for holding and serving blobs data, and earn rewards for their participation in the network.

EigenDA operators’ stake for quorum verification is fetched from the EigenDA StakeRegistry contract. To keep the stake in sync with changes in share balances in the EigenLayer DelegationManager (e.g., due to tokens delegated/undelegated to operators), the permissionless updateOperators() function on the RegistryCoordinator contract needs to be called periodically. This function updates the operators’ quorum weight in the StakeRegistry contract based on the operators’ shares in the EigenLayer DelegationManager contract.

The process of storing a blob on EigenDA works as follows. A sequencer submits blobs to the EigenDA Disperser, which erasure codes the blobs into chunks and generates KZG commitments and proofs for each chunk, certifying the correctness of the data. The disperser then sends the chunks, KZG commitments, and KZG proofs to the operators.
Multiple operators are responsible for storing chunks of the encoded data blobs and their associated KZG commitment and proof.
Once the chunks, KZG commitments, and KZG proofs are sent to the operators, each of them generates a signature certifying that they have stored the data. These signatures are then sent to the Disperser which aggregates them and submits them to Ethereum by sending a transaction to the EigenDAServiceManager (the DA bridge).

EigenDA uses different certificate formats depending on the version, each with corresponding verifier contracts:
In EigenDA V2, the architecture has evolved to improve efficiency:
The verification process differs between EigenDA versions: EigenDA V1: The Disperser collects operators’ signatures and submits them to the EigenDAServiceManager contract via the confirmBatch() function. This submission includes a call to the BLSRegistry contract to verify signatures and check whether the required quorum of operators’ stake has been achieved.
**EigenDA V2**: Certificate verification is handled by dedicated DACert [Verifier](/glossary#verifier?description=An%20entity%20in%20a%20ZK-Rollup%2C%20often%20a%20smart%20contract%2C%20that%20verifies%20zero-knowledge%20proofs%20submitted%20by%20a%20prover.) contracts. Each certificate version corresponds to a specific [verifier](/glossary#verifier?description=An%20entity%20in%20a%20ZK-Rollup%2C%20often%20a%20smart%20contract%2C%20that%20verifies%20zero-knowledge%20proofs%20submitted%20by%20a%20prover.) that validates the certificate format and cryptographic proofs without requiring batch submissions to a central service manager.
Threshold BLS signatures are not used. Instead, the threshold check is performed on the signers’ total stake fetched by the StakeRegistry, and the stake threshold percentage to reach is provided in the batch header input data. The EigenDARollupUtils.sol library’s verifyBlob() function can then be used by L2s to verify that a data blob is included within a confirmed batch in the EigenDAServiceManager (V1) or through the appropriate DACert Verifier contract (V2/V3). This function is not used by the EigenDAServiceManager contract itself, but rather by L2 systems to prove inclusion of the blob and that their trust assumptions (i.e., batch confirmation threshold) were as expected.
Users can be censored if the disperser does not distribute data to EigenDA operators.
The committee requires an honest minority (less than 1/3) of members (or the network stake) to prevent the DA bridge from accepting an unavailable data commitment. There are 91 operators currently registered in the committee, but entry or exit of members is partially controlled by a centralized entity.
There is no delay in the upgradeability of the bridge. Users have no time to exit the system before the bridge implementation update is completed.
Anyone can relay data availability commitments to the DA bridge. In case of current relayer failure, users can collect attestations from committee members and propose new data availability commitments to the DA bridge.
EigenDA V2 introduces a more efficient architecture where the L2 sequencer acts as the relayer, eliminating the need for separate permissioned relayers:
EigenDA V2 supports multiple certificate formats:
Based on the EigenDA integration spec:
EigenDA V2 uses the EigenDACertVerifierRouter to dynamically select the appropriate verifier contract:
This architecture provides improved throughput and eliminates single points of failure while maintaining the same security guarantees as V1.
Funds can be lost if the sequencer posts an invalid certificate and EigenDA operators do not make the data available for verification.
Funds can be frozen if the EigenDACertVerifierRouter fails to provide correct verifier contract addresses.